A A A Ц Ц Ц Ц

ШРИФТ:

Arial Times New Roman

ИНТЕРВАЛ:

х1 х1.5 х2

ИЗОБРАЖЕНИЯ:

Черно-белые Цветные

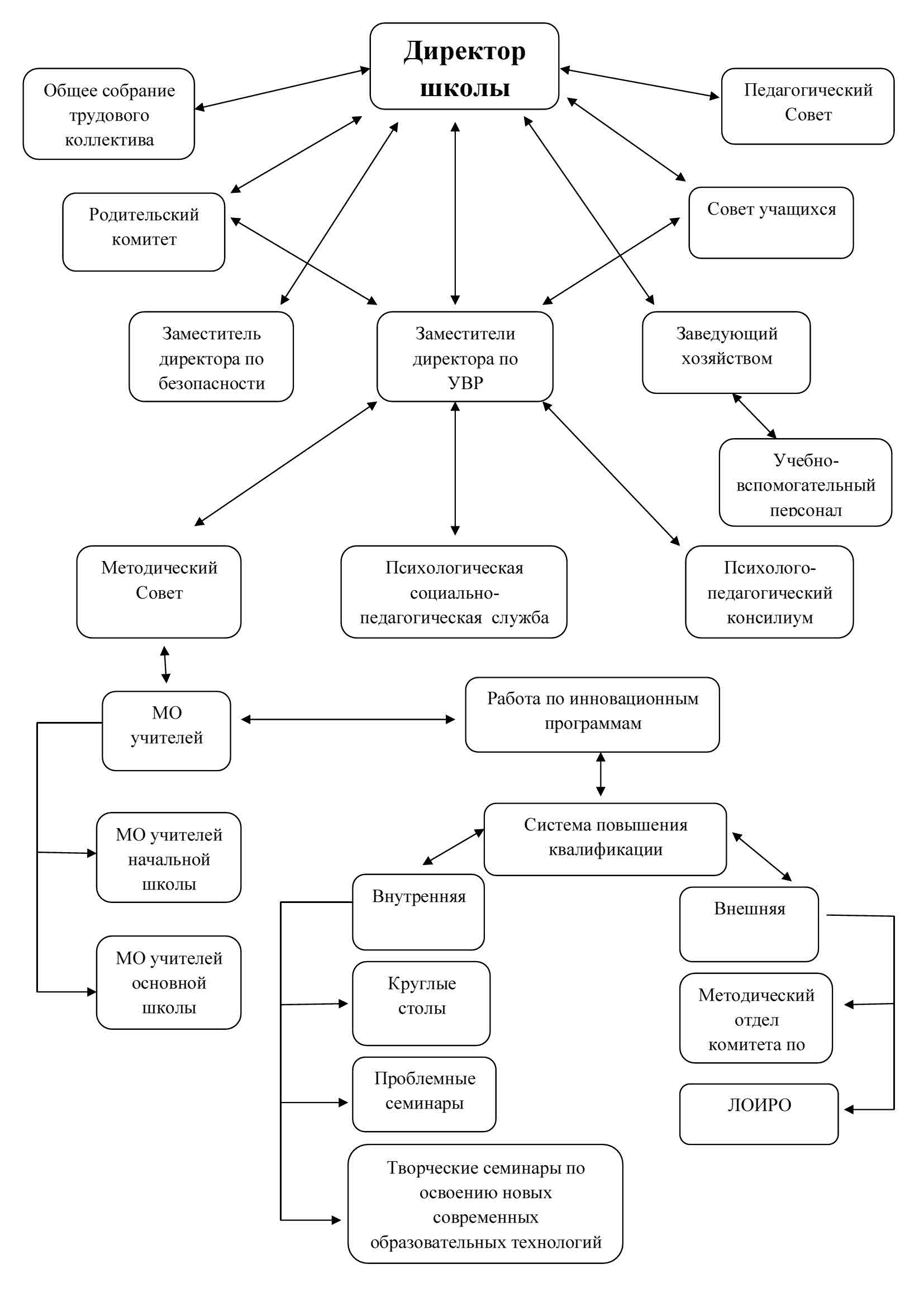
Подраздел "Структура и органы управления образовательной организацией" содержит информацию:


а) О наименовании структурного подразделения (органа управления):

  • МБОУ "ИООШ № 2":
    • Управление образовательным учреждением осуществляется в соответствии с федеральным законом «Об образовании в Российской Федерации» №273-ФЗ, законами, иными нормативными правовыми актами и Уставом на основе сочетания принципов единоначалия и коллегиальности. Единоличным исполнительным органом школы является директор, который назначается Учредителем и осуществляет текущее руководство;
    • Для оперативного руководства различными аспектами деятельности образовательным учреждением Директор назначает заместителей, определяет их должностные обязанности:
      • заместители директора по учебно-воспитательной работе;
      • заместитель директора по безопасности;
    • Заместители директора обеспечивают оперативное управление образовательным процессом и реализуют основные управленческие функции: анализ, планирование, организация контроля, самоконтроля, коррекция и регулирование;
    • Коллегиальными органами управления образовательным учреждением являются:
      • общее собрание работников;
      • совет школы;
      • педагогический совет,

работающие в тесном контакте с Родительским комитетом, Советом старшеклассников, Методическими объединениями учителей-предметников, временными рабочими группами, создаваемыми для реализации проектов.


б) О фамилиях, именах, отчествах (при наличии) и должности руководителей структурных подразделений:

  • Нет

в) О месте нахождения структурных подразделений:

  • Нет

г) Об адресах официальных сайтов в сети "Интернет" структурных подразделений (при наличии):

  • Нет

д) Об адресах электронной почты структурных подразделений (при наличии):

  • Нет

е) О наличии положений о структурных подразделениях (об органах управления) с приложением указанных положений в виде электронных документов, подписанных простой электронной подписью в соответствии с Федеральным законом от 6 апреля 2011 г. N 63-ФЗ "Об электронной подписи" (далее соответственно - электронный документ, Федеральный закон N 63-ФЗ):

Для того, чтобы мы могли качественно предоставить Вам услуги, мы используем cookies, которые сохраняются на Вашем компьютере. Нажимая СОГЛАСЕН, Вы подтверждаете то, что Вы проинформированы об использовании cookies на нашем сайте. Отключить cookies Вы можете в настройках своего браузера.
Согласен